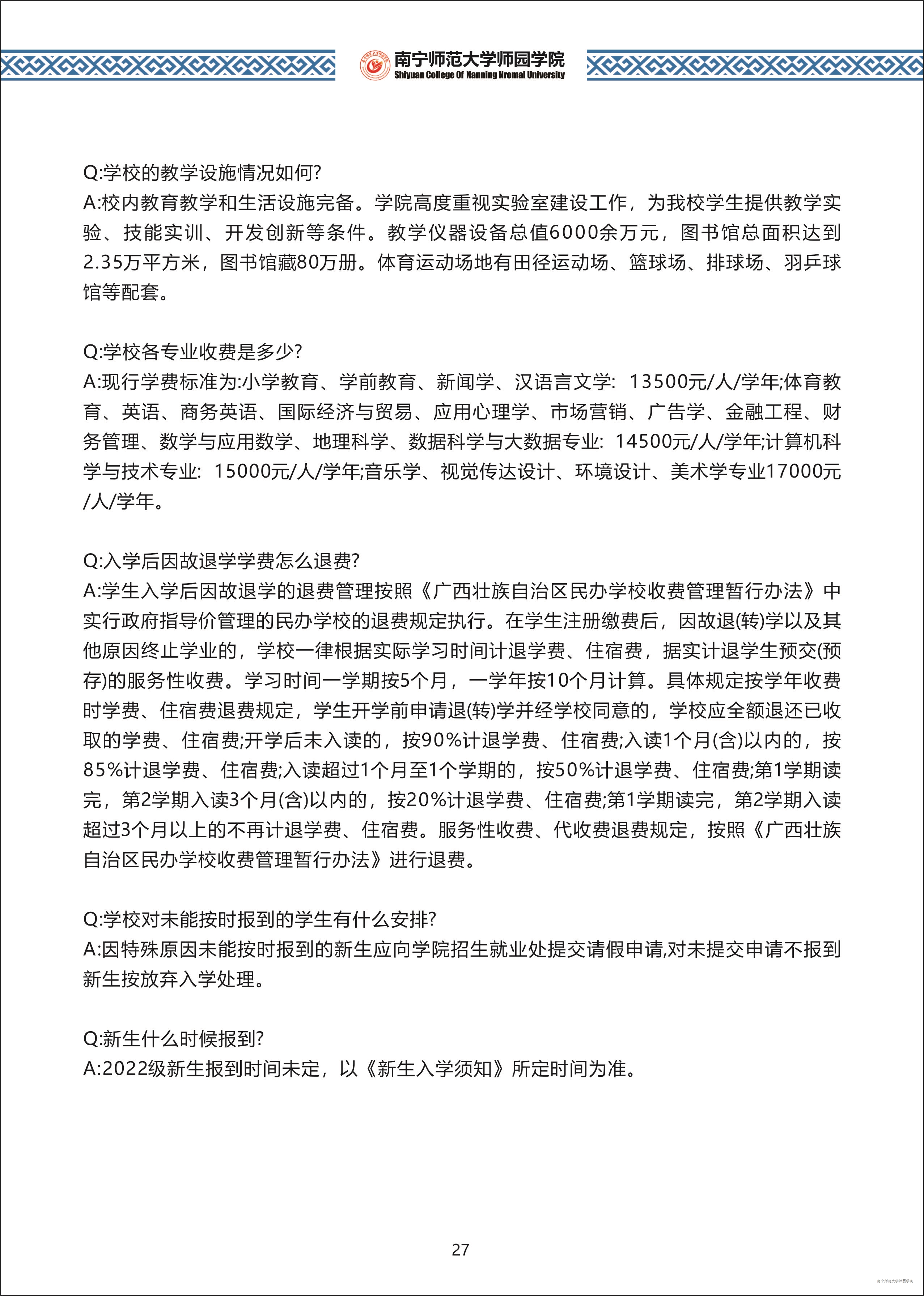
上一篇:86体育直播2021年各科类专业录取分数一览表[ 06-21 ]
下一篇:86体育直播2022年各科类专业录取分数一览表(区内)[ 06-20 ]
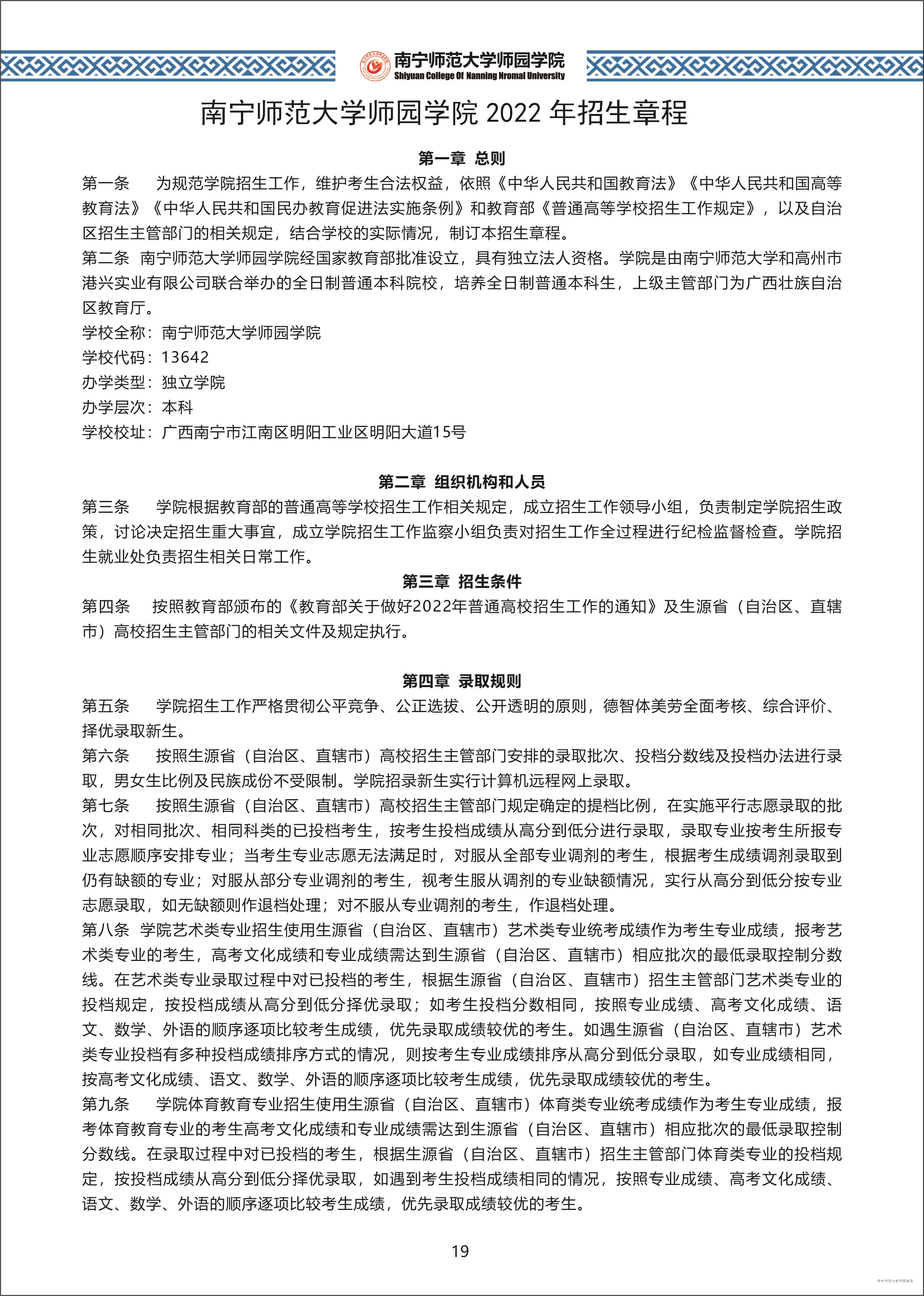
问:广西师范学院师86体育直播是一所什么性质的学校?
答:广西师范学院师86体育直播是经教育部批准成立,依...
问:广西师范学院师86体育直播的录取原则是什么?
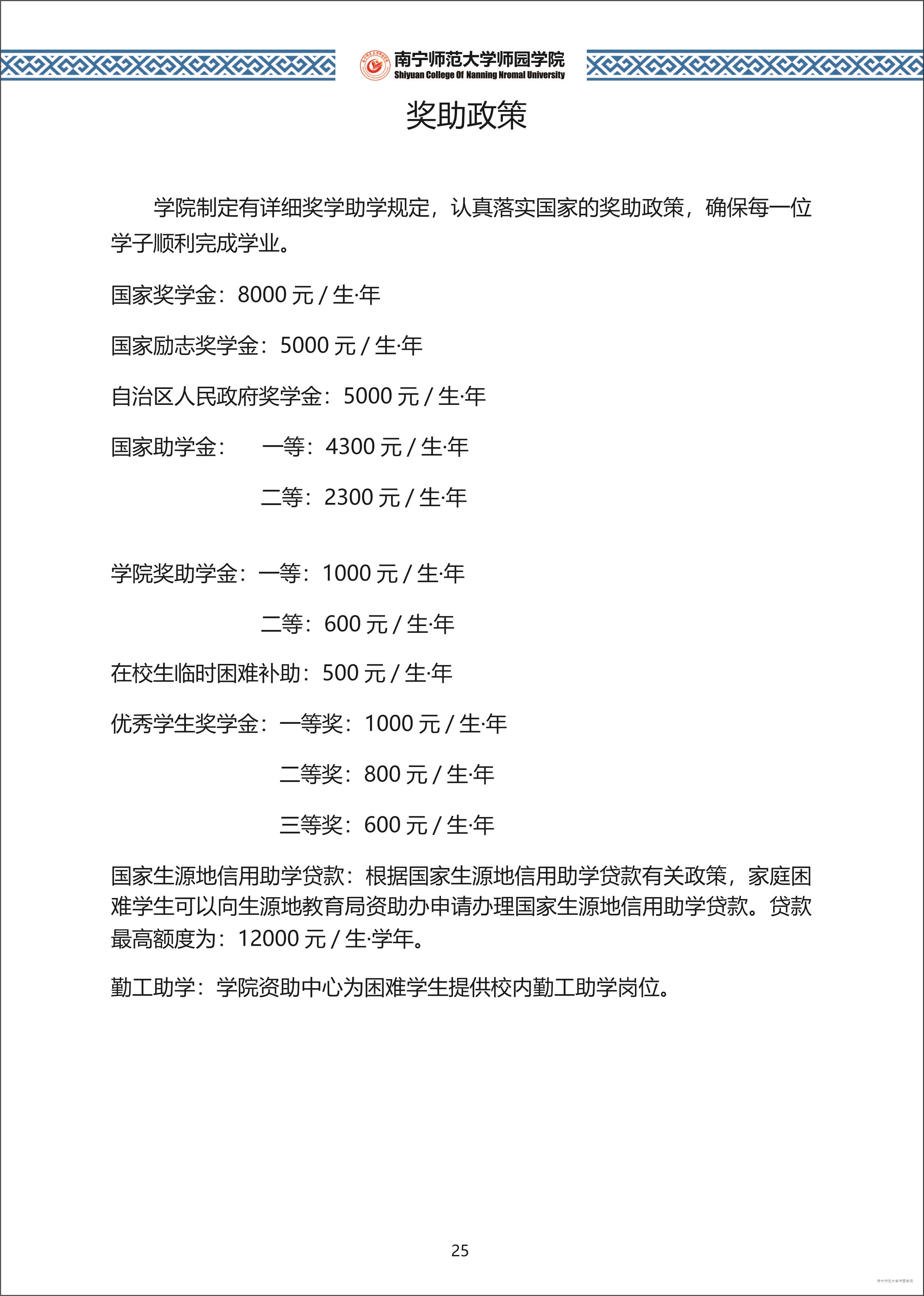
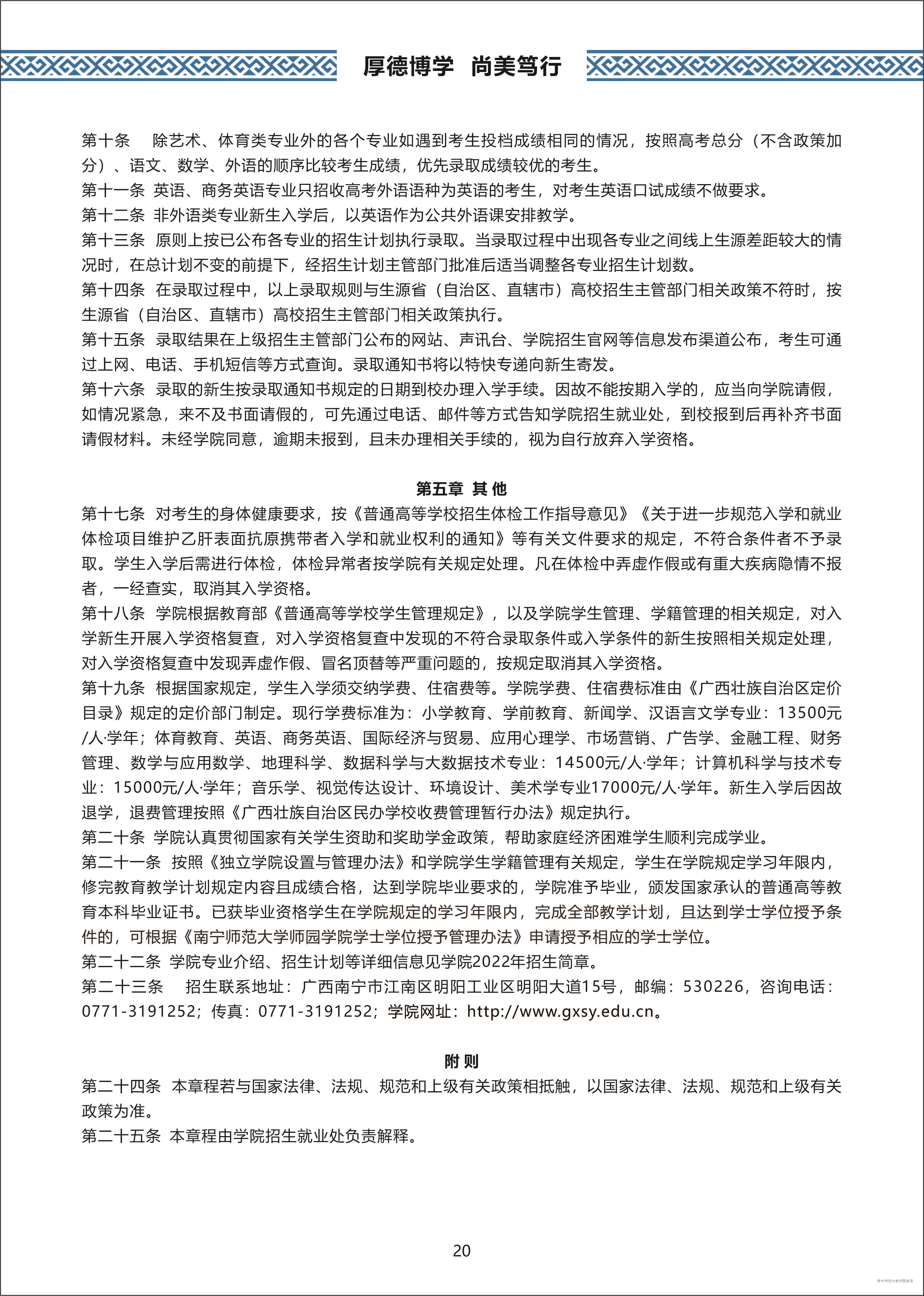
答:以公平、公正、公开为原则,择优录取。 区内普通批按...
问:广西师范学院师86体育直播在第几批次招生?
答:由于今年广西区内批次合并,我院在广西的批次由...
地址:广西南宁市明阳工业园区明阳大道15号
邮政编码:530226
电话(传真):0771-3191599
招生电话:0771-3191252
0771-3191522
1159448303 1254640807
1356494404
Copyright 2013 . All right reserved
版权所有 © 86体育直播 未经授权请勿复制及转载 备案号:桂ICP备11002731号-1
南宁市明阳工业区明阳大道15号 邮编:530226
院办电话(传真):0771-5663192 招办电话(传真) 0771-3191599 就业办公室电话:0771-3191599