热点关注
友情链接

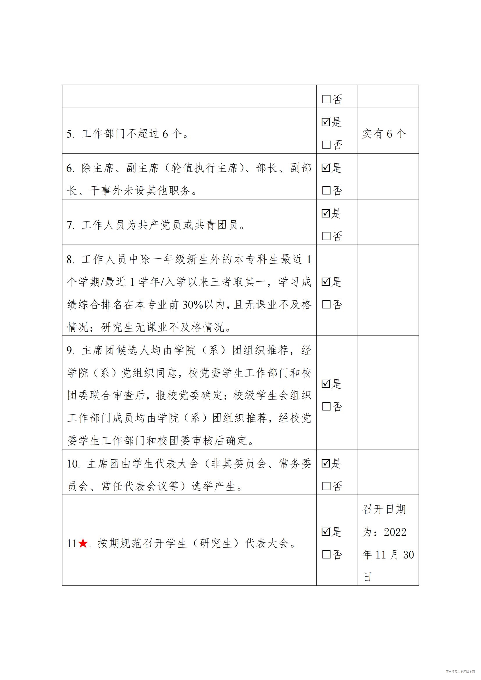
南宁师范大学师园学院学生会改革情况

来源:2023年08月19日作者:点击数: 【字体:

  以上自评公开内容如有不实情况,可发送邮件至广西学联秘书处邮箱guangxixuelian@126.com或全国学联秘书处邮箱 xuelianban@126.com 反映。

上一篇:没有了!

下一篇:没有了!